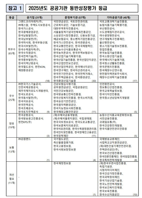
중소벤처기업부(중기부)가 133개 공공기관을 대상으로 '2025년도 동반성장' 실적을 평가한 결과 우수 이상 등급이 90곳으로 전년대비 23.3%(17곳) 증가했다. 최우수 등급이 65곳(48.9%), 우수 가 25곳(18.8%), 양호 19곳(14.3%), 보통 13곳(9.8%), 개선 필요 11곳(8.2%)으로 나타났다. 우수 이상 등급을 받은 기관이 전체의 67.7%를 차지했다. 또 전도 대비 52개 기관은 등급이 상승한 반면, 13개 기관은 하락했다.
ICT 기관중 한국지능정보사회진흥원(NIA)과 한국방송통신전파진흥원(KCA)이 우수, 한국인터넷진흥원(KISA)이 양호 등급을 각각 받았다. 한국정보통신산업진흥원(NIPA)은 직원 수 미달로, 정보통신기획평가원(IITP)은 한국연구재단 부설기관이여서 평가 대상이 아니다.
26일 중기부는 이 같은 내용의 ‘2025년도 공공기관 동반성장평가 결과’를 발표했다. 이 평가는 2007년부터 시행하고 있다. 중소기업 동반성장 활동을 평가해 그 결과를 최우수, 우수, 양호, 보통, 개선 필요의 5개 등급으로 공표한다.
2025년도 평가는 총 133개 공공기관을 대상으로 실시했다. 15개 기관이 처음으로 최우수 등급에 진입했다. 39개 기관은 2년 연속 최우수 등급을 유지했다. 특히 한국중부발전은 11년 연속 최우수 등급을 유지, 동반성장 선도기관으로 자리매김했다고 중기부는 밝혔다.
중기부는 "전년에 비해 공공기관의 동반성장 수준이 향상된 배경에는 상생협력기금 출연 확대, 성과공유제 확산, 상생결제환경 개선 등이 있었다"면서 "상생협력기금을 출연한 기관은 107개에서 112개로 증가하였으며, 2025년 출연금액은 394억원으로 전년 대비 22.7% 늘었다"고 설명했다. 거래 대금의 투명성을 높이기 위한 상생결제 환경도 개선됐다. 공공기관의 거래기업(1차 협력사)이 하위 거래기업에 상생결제를 시행한 기관 수는 89개에서 100개로 증가했고, 2025년 결제금액 역시 3,510억원으로 전년 대비 21.7% 증가했다.
아울러 성과공유제를 도입한 기관도 115개에서 122개로 확대되면서, 중소기업과의 이익 공유 문화가 공공부문에 점차 정착되고 있음을 보여줬다고 중기부는 해석했다.
공공기관 유형별로 살펴보면, 공기업 사회간접자본(SOC) 부문에서는 에스알, 공기업 에너지 부문에서는 한국중부발전, 공기업 산업진흥·서비스 부문에서는 주택도시보증공사, 준정부기관 기금관리형 부문에서는 신용보증기금, 준정부기관 위탁집행형 부문에서는 대한무역투자진흥공사, 기타공공기관 부문에서는 한국콘텐츠진흥원이 각각 최고점을 받았다.
주요 공공기관의 우수사례는 다음과 같다.
① 중소기업 해외 시장 진출 지원: 한국해양수산연수원은 2021년부터 공적개발원조(ODA) 사업으로 구축한 해외 네트워크를 활용해 중소기업의 선박용 항해장비가 해외(페루) 군함 건조 프로젝트에 채택되는 성과를 거뒀다. 또한 상생결제를 활용한 대금 지급과 성과공유제 도입 등 동반성장 활동의 성과를 인정받아 2024년도 ‘개선 필요’ 등급에서 2025년도 ‘최우수’ 등급으로 4단계 상승했다.
한국전기안전공사는 전력기자재 분야 중소기업의 해외 판로 개척을 위해 수출상담회를 개최하고, 수출 계약 체결까지 지원했다. 2024년도 ‘양호’ 등급에서 2025년도 ‘최우수’ 등급으로 2단계 상승하였다.
② 공동 기술개발 및 기술 실증 지원: 한국중부발전은 중소기업이 고위험 현장의 이상 징후를 사전에 탐지할 수 있는 기술을 개발하도록 발전 데이터를 공유하고 인공지능(AI)·로봇 기술의 실증을 위해 발전소 현장을 개방했다.해양환경공단은 해양쓰레기 수거를 위한 자율운항 로봇을 중소기업과 공동 개발하고, 공동 특허를 출원했다. 또한 해양환경공단이 보유한 기술에 대한 통상실시권(특허를 사용할 수 있는 권리)을 중소기업에 무상으로 이전했다.
③ 인력·금융 지원을 통한 중소기업 경쟁력 강화: 한국산업인력공단은 훈련 정보와 교육 이력을 바탕으로 중소기업에 맞춤형 훈련 과정을 추천하고, 대기업과 협력해 직무교육 프로그램 158개를 중소기업 근로자 2만 1천명에게 제공했다. 한국산업안전보건공단은 중대재해 예방 및 안전경영 활동 우수기업을 발굴하고, 해당 기업이 자금을 조달할 경우 보증기관과 협력하여 금융비용절감을 지원했다.
관련기사
- 중기부, 중동 전쟁 위기 극복 중소기업 지원사업 추진2026.04.23
- 한성숙 중기부 장관, 호서대 방문…청년 창업 아이디어 청취2026.04.23
- 중기부, '초격차 스타트업'에 GPU 200장 공급2026.04.21
- 중기부 추경 1조6900억 확정...스타트업에 6719억2026.04.11
중기부는 이번 평가 결과를 공공기관 경영평가에 반영, 공공기관의 자발적인 참여를 유도할 계획이다. 또 ‘양호’ 이하 등급 기관에 대해서는 맞춤형 컨설팅을 통해 동반성장 활동을 지원할 방침이다.
한성숙 중기부 장관은 “이번 평가 결과는 공공기관의 상생협력 노력이 점차 확산되고 있음을 보여준다”며 “공공기관이 상생협력의 모범을 보이고, 그 성과가 중소기업의 성장과 현장의 체감으로 이어질 수 있도록 우수사례 확산과 정책적 지원에 최선을 다하겠다”고 말했다.











