식품첨가물과 화장품, 의약품 등에 쓰이는 나노미터 크기 실리카(SiO₂)가 태아 운동신경 발달에 문제를 일으킬 수 있다는 과학적 연구결과가 나왔다.
한국생명공학연구원은 줄기세포융합연구센터 이미옥 박사 연구팀이 국가독성과학연구소 이향애 박사팀과 공동으로 인간 줄기세포 유래 뇌 오가노이드를 활용해 실리카 나노입자가 인간 초기 뇌 발달 과정에 미치는 영향을 규명했다고 8일 밝혔다.
실리카는 식품첨가물을 비롯해 화장품과 산업 소재, 의약품 등에 널리 쓰인다. 크기가 마이크론 단위 이상으로 비교적 큰 입자 형태에서는 안전한 물질로 인식되어 왔다. 그러나 최근들어 분야별 미세화나 기능성 향상을 의해 나노입자로 만든 실리카가 많이 쓰인다.
연구팀은 "나노미터급 실리카 입자는 세포 내 유입, 조직 축적, 생체 장벽 통과 가능성이 상대적으로 높아, 기존 독성 평가 결과를 그대로 적용하기 어렵다. 식품이나 화장품, 환경 및 산업 현장을 통해 만성적·복합적으로 노출될 가능성이 있음에도 불구하고 인체, 특히 발달 단계에서 신경계에 미치는 영향에 대한 밀한 평가는 충분히 이루어지지 않았다"며 이번 연구 취지를 설명했다.
연구팀은 이를 위해 인간 다능성 줄기세포(hPSC)로부터 도파민 신경계가 형성되는 중뇌 오가노이드를 제작하고, 신경발달 초기 단계에서 실리카(SiO₂) 나노입자 노출에 따른 변화를 분석했다.
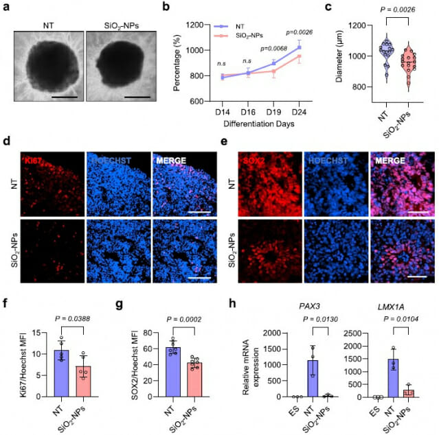
분석결과 오가노이드의 전반적인 성장과 신경 전구세포 증식이 유의하게 감소했다. 도파민 신경 전구세포 및 성숙 도파민 신경세포 표지자 발현이 선택적으로 저해됨도 확인했다. 반면, 전체 신경세포 분화 자체는 크게 감소하지 않아 특정 신경계 계통에 선택적인 영향을 미치는 것으로 나타났다.
세포 사멸 관련해서는 뚜렷한 세포 독성이나 세포 사멸을 유발하지 않았으며, 대신 성상세포 활성화 및 염증성 사이토카인(IL-6) 발현 증가 등 신경염증 반응이 관찰됐다. 또 오가노이드 내 활성산소종(ROS) 수준을 감소시키고, 칼슘 신호 전달과 신경 네트워크 전기생리학적 활동을 저해했다.
분자 수준 분석에서는 신경발달(CREB 및 PLC-γ1 등)과 시냅스 성숙에 중요한 신호 경로의 인산화가 감소했다. 전사체 분석을 통해 신경발달 및 시냅스 기능 관련 유전자 발현이 전반적으로 억제됨도 확인했다.
이미옥 박사는 "신경세포 발현이 제대로 되지 않으면 운동신경에 문제가 생긴다"며 "나노 실리카가 전반적으로 줄기세포 성장과 분화를 억제하는 등 뇌 기능적 교란이 일어날 수 있음을 의미한다"고 말했다.
관련기사
- 대웅, 오가노이드 국산·상용화 추진한다2025.01.13
- 바르면 5~6℃ 뚝…습도에 강한 복사냉각도료 개발2024.07.05
- 인간 뇌 완벽하게 재현한 미니 '뇌 어셈블로이드' 개발2025.11.26
- 사람처럼 노폐물 배출 가능한 인공 미니 신장 나왔다2025.09.11
연구결과는 환경위해성 분야 국제학술지(Journal of Hazardous Materials, IF 11.3)에 게재됐다. 교신저자는 생명연 이미옥 박사 및 한국독성연구소 이향애박사, 제1저자는 생명연 김서현, 이영선 연구원이다.
연구는 과기정통부 국가전임상지원체계구축사업, 인공아체세포기반 재생 치료기술 개발 사업단, 바이오의료개발사업, 생명연 주요사업 지원을 받았다.











